ANDAINA PRO SAÚDE MENTAL
É unha asociación sen ánimo de lucro que nace no ano 2010 e agrupa persoas con problemas de saúde mental, a familiares e persoas achegadas das mesmas, así como a outras persoas comprometidas cos fins da Asociación que comparten o propósito de contribuír a mellorar a calidade de vida das persoas con problemas de saúde mental da área sanitaria de Santiago de Compostela e A Barbanza, preferentemente na súa contorna rural.
Centros de Rehabilitación Psicosocial Laboral
Dispositivos de atención psicolóxica, social e ocupacional de carácter ambulatorio dirixida a persoas con diagnóstico de trastorno mental severo. Ofrécense os seguintes servizos: Rehabilitación Psicosocial + Ocio e Integración comunitaria + Sensibilización social + Orientación Laboral + Servizo de Transporte
Apoio Integral
O obxectivo xeral deste programa é contribuir ao empoderamento psicosocial das persoas con trastorno mental crónico a través do establecemento dun sistema de apoios no contexto natural (comunidade, domicilio, etc.)
Intervención familiar
Programa de intervención psicosocial e educativa dirixido ao núcleo familiar e/ou de convivencia de persoas con trastorno mental crónico
En(PODER)arte - Programa de igualdade
Programa que ofrece servizos especializados de apoio para o fomento da autonomía persoal e benestar das mulleres con problemas de saúde mental, facilitando unha igualdade de oportunidades efectiva
CAPAZitando
Este programa estrutúrase como un servizo de orientación formativo-laboral específico para a mellora da empregabilidade das persoas con trastorno mental no rural
FALAMOS?
Programa integral no ámbito rural para a detección e intervención en risco de suicidio
Información, orientación e asesoramento
Información, orientación e asesoramento personalizado a persoas con problemas de saúde mental, ás súas familias e achegados/as, a profesionais da contorna e á sociedade en xeral para a prevención e asistencia en materia de saúde mental
Atención Domiciliaria
Este programa ten a finalidade de achegar os recursos psicosociais á contorna máis próxima das persoas con problemáticas de saúde mental a través da atención no propio domicilio
Voluntariado
O voluntariado é un axente activo na intervención acompañando ás persoas no seu proceso de recuperación e actuando socialmente como correa de transmisión da realidade que viven as persoas con trastorno mental, rompendo o estigma asociado a través da súa vivencia e colaboración. Contamos contigo?
Ordes
Dodro
A Nosa Estrutura
Xunta Directiva
Presidenta
María Yolanda Martínez Taboada
Vicepresidenta
Omaira Tuirán Ruiz
Secretaria
Alicia Iglesias Souto
Vicesecretaria
Carina Señarís Pombo
Tesoureira
María Luisa Neira Souto
Vogal
Marina Ordoñez Lustres
Vogal
Ana María Rodríguez Suarez
Vogal
María Victoria Cutrín Mallo
Doutra banda, o equipo Técnico de Andaina PSM está composto por 11 profesionais dos ámbitos social e sanitario, sendo unha integradora social, catro educadoras sociais, dúas traballadoras sociais, dúas psicólogas, un formador e un relación laborais.
Andaina PSM está integrada na Federación de Asociacións de Familiares e Persoas con Enfermidade Mental de Galicia (FEAFES) dende o ano 2012.

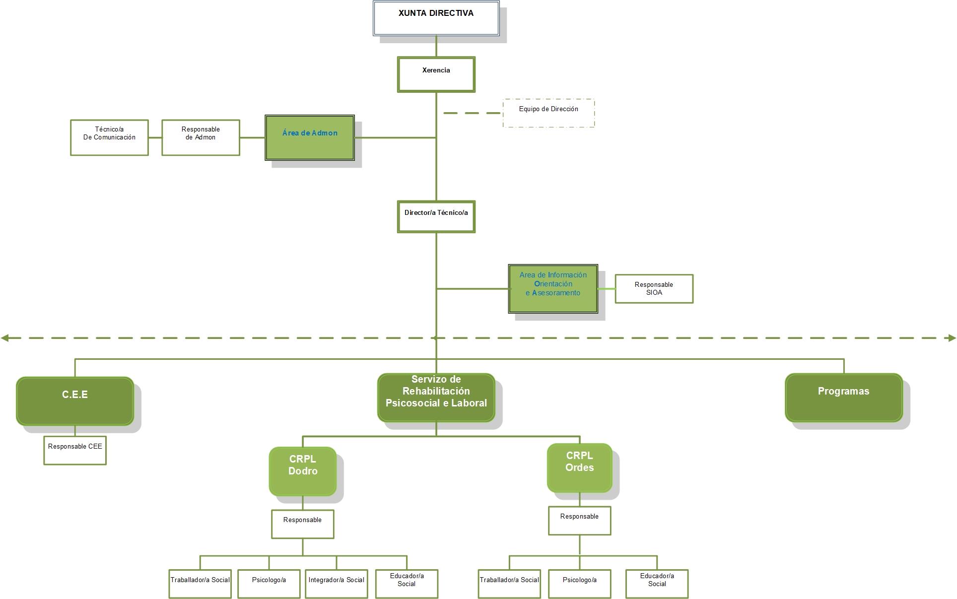
Organigrama
Ver Organigrama


QUE FACEMOS?
Andaina PSM xestiona 2 Centros de Rehabilitación Psicosocial e Laboral (CRPL) situados en Dodro (con autorización administrativa dende novembro de 2012) e en Ordes (con autorización administrativa dende setembro de 2014).
O CRPL é un dispositivo de atención psicolóxica, social e ocupacional de carácter ambulatorio que vai dirixida a persoas con diagnóstico de trastorno mental persistente de entre 16 e 60 anos de idade, ofrecendo unha atención terapéutica integral e personalizada nas diferentes áreas da vida da persoa que favoreza a súa autonomía persoal e a integración social e laboral.
.
ARTE
A arteterapia é unha forma de terapia que utiliza a expresión artística, como a pintura e a escultura, para axudar ás persoas a mellorar o seu benestar emocional e mental.
Nas sesións de arteterapia, os pacientes traballan cun arteterapeuta para explorar as súas emocións, afrontar o trauma e mellorar a súa autoestima a través da arte.
Esta forma de terapia úsase en diversos ámbitos, desde hospitais ata escolas, e pode beneficiar a persoas de todas as idades axudándoas a comunicarse e comprender os seus sentimentos dunha forma segura e estruturada.
Transparencia
01
Documentación da entidade
Nesta sección poderás consultar os estatutos, regulamentos e outra documentación relevante da nosa asociación. Apostamos pola transparencia e o acceso claro a toda a información institucional.


02
Memorias Económicas
Publicamos as nosas memorias económicas de forma periódica para que calquer persoa interesada poda coñecer cómo xestionamos os nosos recursos. Creemos nunha xestión responsable e aberta.
02
Memorias Económicas
Publicamos as nosas memorias económicas de forma periódica para que calquer persoa interesada poda coñecer cómo xestionamos os nosos recursos. Creemos nunha xestión responsable e aberta.

03
Memoria de Actividades
Aquí encontrarás un resumo das actividades que realizamos ao largo do ano. Talleres, charlas, encontros e todo aquelo que nos axudou a crecer como comunidade.


04
Información de Axudas
Se queres saber sobre axudas, subvencións ou recursos sociais, neste espacio ofrecémosche información actualizada para que podas acceder ao apoio que necesitas.
04
Información de Axudas
Se necesitas orientación sobre axudas dispoñibles, subvencións ou recursos sociais, neste espacio ofrecémosche información actualizada para que podas acceder ao apoio que necesitas.



